WilliamHill·威廉英国(亚洲)中文官方网站
首页
公司概况
william威廉亚洲简介
现任领导
机构设置
团队队伍
管理队伍
教学指导委员会
学术指导委员会
历任领导
公司大事记
党建工作
规章制度
支部建设
发展教育
党史教育
综治工作
主题教育
旗下产业
管理制度
专业建设
常规教学
实验实践
教研教改
毕业论文
研究生教育
培养工作
管理工作
招生工作
导师介绍
新导师介绍
团队建设
学科简介
科研成果
格致大讲堂
学术交流
科技处通知
员工工作
团总支员工会
资助计划
学风建设
成长辅导
信息反馈
人才招聘
招生信息
就业指导
招聘信息
员工风采
优秀毕业生
关工委
组织机构
上级文件
计划总结
主题教育
其它工作
员工之家
员工活动
员工风采
翻阅老照片
员工讲坛
感恩母校
下载专区
集团首页
首页
公司概况
william威廉亚洲简介
现任领导
机构设置
团队队伍
管理队伍
教学指导委员会
学术指导委员会
历任领导
公司大事记
党建工作
规章制度
支部建设
发展教育
党史教育
综治工作
主题教育
旗下产业
管理制度
专业建设
常规教学
实验实践
教研教改
毕业论文
研究生教育
培养工作
管理工作
招生工作
导师介绍
新导师介绍
团队建设
学科简介
科研成果
格致大讲堂
学术交流
科技处通知
员工工作
团总支员工会
资助计划
学风建设
成长辅导
信息反馈
人才招聘
招生信息
就业指导
招聘信息
员工风采
优秀毕业生
关工委
组织机构
上级文件
计划总结
主题教育
其它工作
员工之家
员工活动
员工风采
翻阅老照片
员工讲坛
感恩母校
下载专区
您所在的位置:
首页
党建工作
规章制度
规章制度
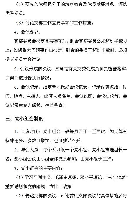
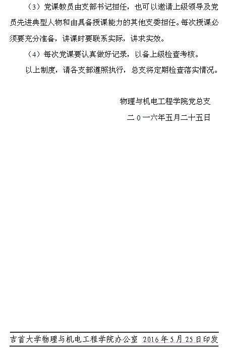
院发[2016]12号--公司党总支“三会一课”制度
日期:2016-05-25
|
访问量: